高盛公司(Glodman Sachs)曾發布過報告《區塊鏈:從理論走向實踐》(Block chain: Putting Theory intoPractice),報告顯示,硅谷和華爾街都為了區塊鏈著迷,逐漸忘記了作為其技術源頭的比特幣。但對其潛在應用的討論仍十分抽象和深奧。焦點在于使用分布式賬本建立去中心化市場,并削弱現有中間商的控制權,但區塊鏈的潛力比這種單薄的說法來得更加細致也更加深遠。
區塊鏈的核心潛力在于分布式數據庫的特性及其如何助益透明、安全和效率。從理論到實踐,報告探索一系列特定的真實世界的應用場景,涵蓋各類市場和產業,包括休旅業、能源、房地產和金融,闡明區塊鏈的特性最適應現有的哪些商業問題,并量化其如何改變產業現狀。
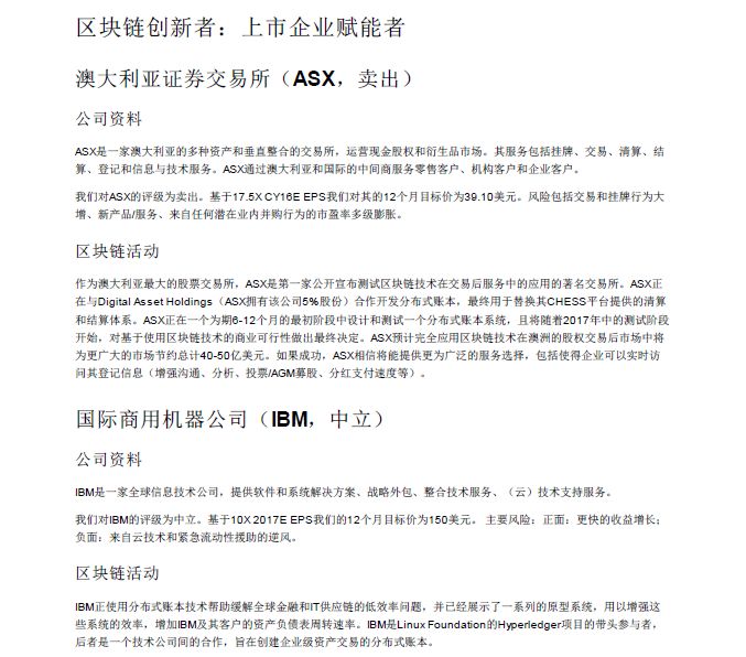
報告突出展示那些將探索或賦能這一進程的私有和上市企業——并分析區塊鏈可以創造哪些新的利潤池,或是破壞哪些舊的利潤池。值得注意的是,在這些應用中,區塊鏈不僅僅在于去中間商化。
某些情況下,區塊鏈會對現有市場和參與者造成破壞作用,而其他情況下,它有望能通過減少勞動密集型流程、消除重復勞動而減少成本。某些情況下,它可以觸及之前未開發的資源供應而創造新的市場。相同的思路是,賦能一個本質上全新的、可以被多個組織采用的數據庫技術,區塊鏈可以構筑解決問題基礎、或是能抓住那些現有體系無力實現的機會。
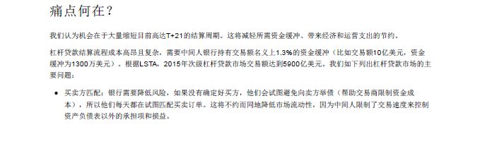
報告就 7 個實際的商業問題進行案例分析,它們都將從區塊鏈的完整價值主張中獲得收益:共享經濟中,構筑多方間的「信任」(P2P 旅館業);更好地管理美國國家電網的供應、需求和安全;驗證一筆房產證明;清算和結算證券交易;與反洗錢和「知曉客戶」管理規定的合規性。
預計在接下來的 2 年中見到早期技術原型,2-5 年后見到有限度的市場應用,而 5-10 年內會有更大范圍的市場接受度。在資本市場上,預計在接下來 2 年內見到早期的原型產品,但范圍有限、參與者數量也有限。更廣泛的市場接受度可能需要 10 年時間,這是基于所需的監管和諸如美國現金證券市場這樣的大規模市場上眾多的參與者數量。
中文高清報告下載:https://pan.baidu.com/s/1sm3z5vR










































































































































