| 首頁 | | | 資訊中心 | | | 貿金人物 | | | 政策法規 | | | 考試培訓 | | | 供求信息 | | | 會議展覽 | | | 汽車金融 | | | O2O實踐 | | | CFO商學院 | | | 紡織服裝 | | | 輕工工藝 | | | 五礦化工 | ||
貿易 |
| | 貿易稅政 | | | 供 應 鏈 | | | 通關質檢 | | | 物流金融 | | | 標準認證 | | | 貿易風險 | | | 貿金百科 | | | 貿易知識 | | | 中小企業 | | | 食品土畜 | | | 機械電子 | | | 醫藥保健 | ||
金融 |
| | 銀行產品 | | | 貿易融資 | | | 財資管理 | | | 國際結算 | | | 外匯金融 | | | 信用保險 | | | 期貨金融 | | | 信托投資 | | | 股票理財 | | | 承包勞務 | | | 外商投資 | | | 綜合行業 | ||
推薦 |
| | 財資管理 | | | 交易銀行 | | | 汽車金融 | | | 貿易投資 | | | 消費金融 | | | 自貿區通訊社 | | | 電子雜志 | | | 電子周刊 | ||||||||||
編輯:耿明
來源:貿易金融
1、平臺介紹
中農網全稱深圳市中農網有限公司,創建于2010年,注冊資本5.09億,從單一交易品種到多品種、多業務板塊,已迅速成長為國內最大的農產品B2B垂直電商平臺。
作為國家高新技術企業和國內產業互聯網標桿企業,中農網一直追求兩件事:幫客戶賺錢和幫客戶省事。通過平臺聚集所有資源,反哺農業生產,堅持用戶思維,持續向上下游進行場景布局,打通全產業鏈,幫助客戶更好地節約成本和配置資源,推動農業產業鏈整體向前進化。
2、發展歷程
2010年成立深圳市中農網股份有限公司,致力于構建成為優化農產品流通生態系統、解決行業痛點、為更多客戶提供深度優質服務的交易與供應鏈平臺。
2011年投資中農易果,生鮮農產品B2B一站式平臺。
2011年投資依谷網,全程冷鏈B2C宅生活電商。
2012年引入VKC、景林戰略投資者、管理團隊,優化股權結構,為跨越式發展奠定基礎。
2013投資中農易貿&中農數據,林產品一站式移動B2B平臺&建立農產品價格指數體系與產品。
2015年投資成立中農易鮮(前海),跨境電商與供應鏈服務平臺。
2015年投資成立中農大唐,生鮮水果供應鏈與分銷平臺。
2016年引入核心骨干團隊持股計劃,以人為本,同心同力繼續沖鋒。
2017年卓爾集團受讓中農網50.6%的股權,取得控股地位,收購事項正式落定。
2018年,中農網認購“海上鮮”1%股權。
1、強大的股東背景
中農網的股東數量多,其中包括深圳市農產品股份有限公司、嘉御基金、景林資本、深圳市沃泰華康投資有限公司以及核心團隊持股,其中深圳市農產品股份有限公司是A股上市企業。

多方持股,讓中農網股權結構得到進一步優化,各方股東及企業核心管理團隊同心協力與中農網共同成長。同時股東方也給中農網帶來了農產品流通行業、互聯網/電子商務行業、資產管理領域、投資和風控以及金融、管理、法律、財務等經濟領域的經驗。
2、完整的公司體系
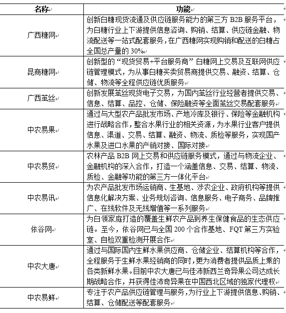
為了應對不同的業務,中農網建立了大小不等的幾個子公司,包括廣西糖網、昆商糖網、廣西繭絲、中農易果、中農易貿、中農易訊、依谷網、中農大唐以及中農易鮮,九個子公司都有屬于自己的業務。

完整又明確的業務分工保證了中農網業務的獨立性和專業性,各個子公司各司其職,有利于各個業務的創新發展,同時各個子公司構成一定的競爭關系,互相推動各自的業務發展。
3、豐富的產業生態
中農網有豐富的產業生態,既有金融和第三方物流等機構,還有農戶以及生產、流通以及終端企業。

中農網全產業鏈覆蓋,整合第三方配套資源,為各環節差異化需求提供產品化服務。另外中農網率先站在行業角度,致力于打通上下游,整合產業鏈,幫助上下游企業降低成本,并且利用平臺的作用縮短價值鏈。
4、成熟的運營模式
歷經八年的成長與變革,中農網在白糖、繭絲、水果、板材等品類建立了成熟的運營模式,中農網以“大生意,更容易”為使命,致力于將成熟的平臺模式和供應鏈管理經驗與農業產業深度嫁接,打造新型農業生態圈,為產業鏈上下游參與者持續提供專業、有效、便捷的全程供應鏈服務。
5、完善的業務體系
目前,中農網擁有四大基本業務,分別是多元化交易、供應鏈金融、倉儲物流以及技術服務。

中農網創新建立了“平臺+自營+供應鏈”的商業模式,深入向全產業鏈上下游延伸,以農產品B2B業務為主營業務,通過整合產業鏈上下游的各項資源,充分利用供應鏈鏈條上各個環節的優勢,為客戶提供集成信息、擔保、結算、融資、質檢、倉儲、物流、報關等線上及線下配套服務,為解決行業痛點創造重要價值。
