| 首頁 | | | 資訊中心 | | | 貿金人物 | | | 政策法規 | | | 考試培訓 | | | 供求信息 | | | 會議展覽 | | | 汽車金融 | | | O2O實踐 | | | CFO商學院 | | | 紡織服裝 | | | 輕工工藝 | | | 五礦化工 | ||
貿易 |
| | 貿易稅政 | | | 供 應 鏈 | | | 通關質檢 | | | 物流金融 | | | 標準認證 | | | 貿易風險 | | | 貿金百科 | | | 貿易知識 | | | 中小企業 | | | 食品土畜 | | | 機械電子 | | | 醫藥保健 | ||
金融 |
| | 銀行產品 | | | 貿易融資 | | | 財資管理 | | | 國際結算 | | | 外匯金融 | | | 信用保險 | | | 期貨金融 | | | 信托投資 | | | 股票理財 | | | 承包勞務 | | | 外商投資 | | | 綜合行業 | ||
推薦 |
| | 財資管理 | | | 交易銀行 | | | 汽車金融 | | | 貿易投資 | | | 消費金融 | | | 自貿區通訊社 | | | 電子雜志 | | | 電子周刊 | ||||||||||

近期,財政部和國家稅務總局下發了《關于小額貸款公司有關稅收政策的通知》,通知調整了小額貸款公司的有關稅收政策,目的是引導其更好地服務“三農”、小微企業等。
上述稅收優惠政策主要有三點,執行時間為2017年1月1日——2019年12月31日:
1、在執行時間段內,對經省級金融管理部門(金融辦、局等)批準成立的小額貸款公司取得的農戶小額貸款利息收入,免征增值稅。
2、對經省級金融管理部門(金融辦、局等)批準成立的小額貸款公司取得的農戶小額貸款利息收入,在計算應納稅所得額時,按90%計入收入總額。
3、對經省級金融管理部門(金融辦、局等)批準成立的小額貸款公司按年末貸款余額的1%計提的貸款損失準備金準予在企業所得稅稅前扣除。
上述政策對農戶小額信貸做了界定,具體指的是農戶單筆且其貸款余額總額不超過10萬元的貸款。
同時,2017年1月1日至該通知印發之日前(也即2017年6月9日)已經征收的應該免征的增值稅,可抵減納稅人以后月份應繳納的增值稅或者進行退還。
上述稅收政策將促進農村金融業務的開展,目前有諸多新興互聯網金融機構開展農村金融業務,且模式上多選擇與小額貸款公司合作,方式上或自有小貸牌照自行放貸,或以助貸形式對接小貸公司資金等,此次稅收優惠將促進這類業務的發展。
去年4月,財政部及國家稅務總局下發了《關于進一步明確全面推開營改增試點金融業有關政策的通知》,其中對農村金融機構業務開展繳納增值稅進行了規定,此次下發關于小貸公司的相關規定,屬于一脈相承。
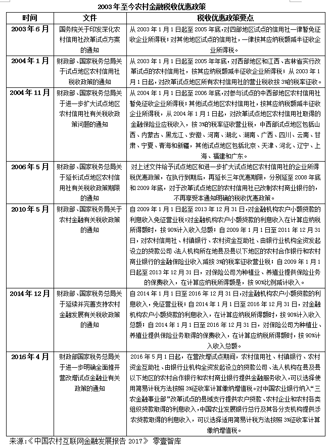
事實上,自2003年至今,我國已多次出臺有關三農金融業務的稅收優惠政策,以下一并整理,以饗讀者。
整體來看,國家在稅收優惠政策方面主要體現在對農村金融業務稅率的優惠上,如下表所示,稅收優惠主要以營業稅和所得稅為主,同時,稅收優惠對象從機構轉變為業務,且優惠范圍不斷擴大。

